跳至正文

亚美科技-车智汇

新征程,新起点

  • 首页
  • 常见问题
  • 新闻动态
  • 资料下载
  • 关于我们

近期文章

  • 城市服务商身份信息确认公示名单(十七)
  • 城市服务商身份信息确认公示名单(十六)
  • 城市服务商身份信息确认公示名单(十五)
  • 城市服务商身份信息确认公示名单(十四)
  • 城市服务商身份信息确认公示名单(十三)

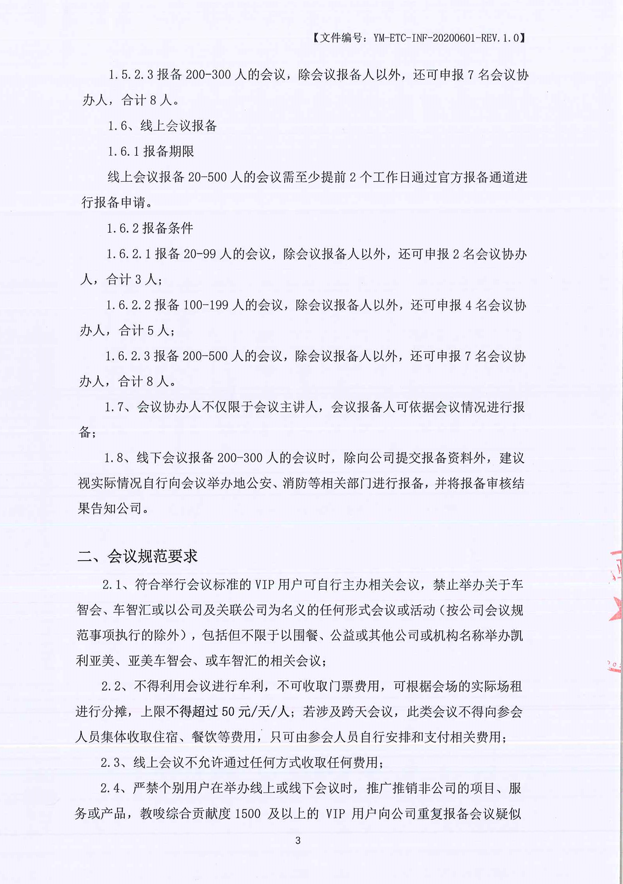
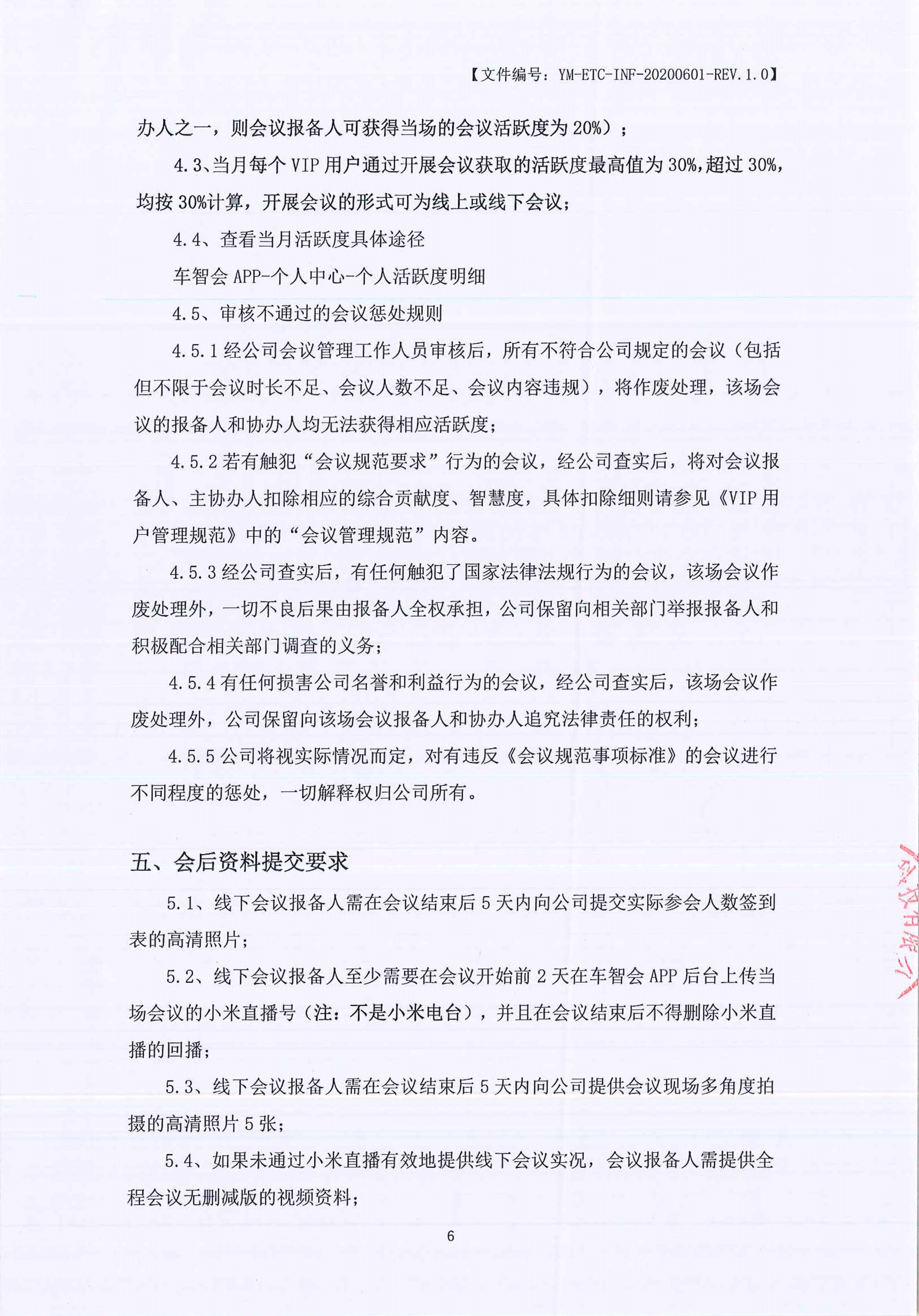
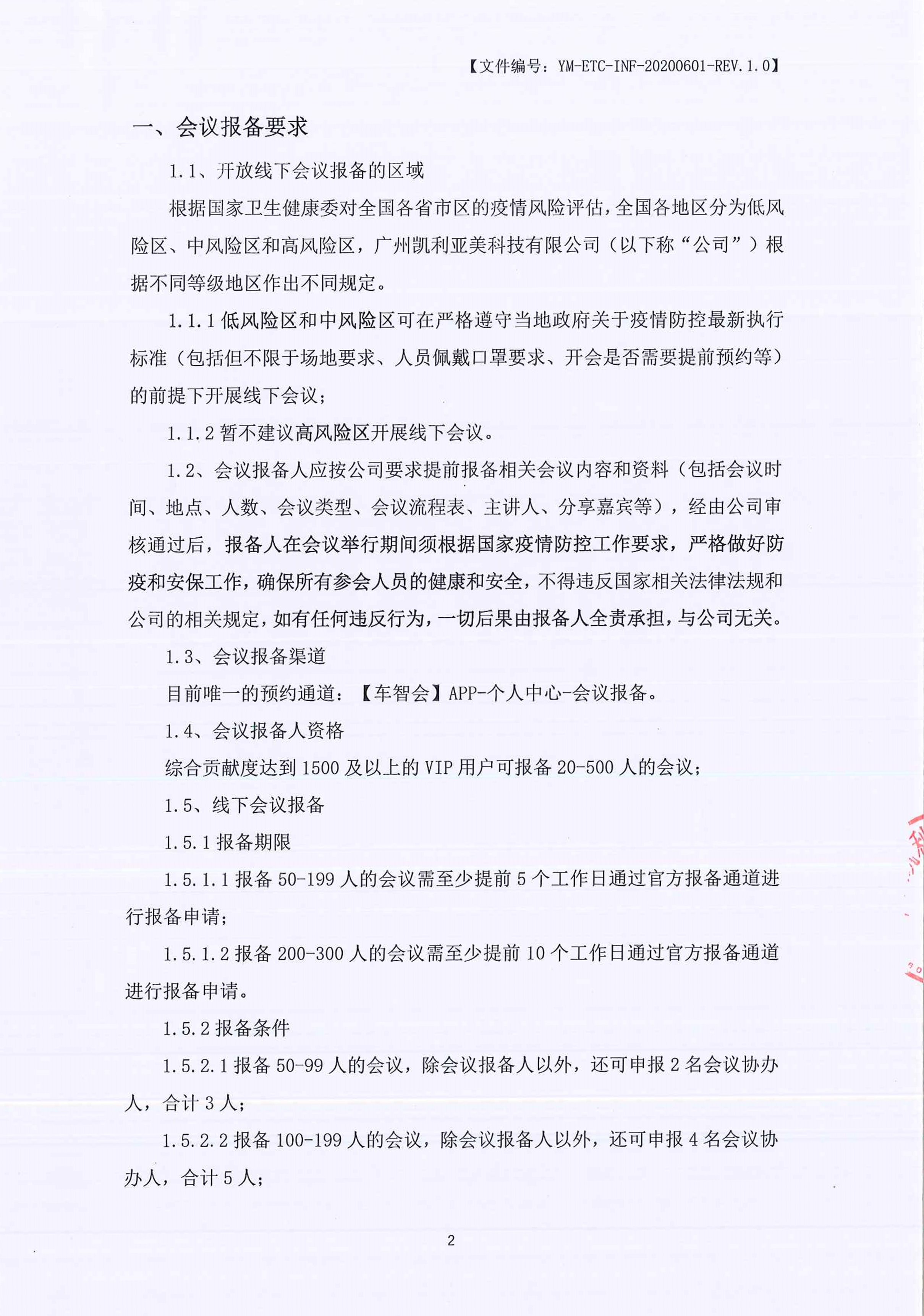
关于线下会议举办相关事项的通知

发布于 2020年5月29日作者 hlym分类 VIP用户管理

文章导航

上一篇 上篇文章: 关于账号信息变更规则相关事项的通知
下一篇 下篇文章: 关于郝某涉及违反推广行为规范的处理公告
自豪地采用WordPress